
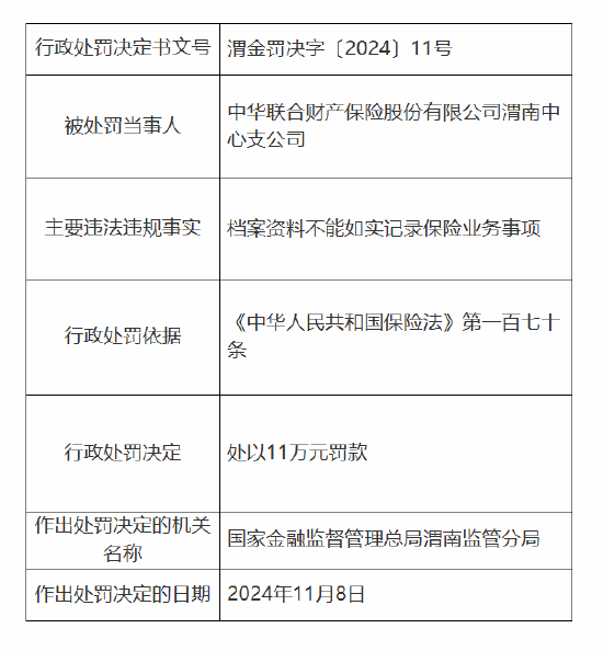
11月13日金融一线消息,国家金融监督管理总局渭南监管分局行政处罚信息公开表显示,中华联合财产保险股份有限公司渭南中心支公司因档案资料不能如实记录保险业务事项小额股票质押线下配资,被国家金融监督管理总局渭南监管分局罚款11万元;
王渭利(时任中华联合财产保险股份有限公司渭南中心支公司农险部经理)对中华联合财产保险股份有限公司渭南中心支公司档案资料不能如实记录保险业务事项行为负有责任,被警告并处罚款1万元;
赵丽(时任中华联合财产保险股份有限公司蒲城支公司经理)对中华联合财产保险股份有限公司渭南中心支公司档案资料不能如实记录保险业务事项行为负有责任,被警告并处罚款1.5万元;
会上,国泰君安证券股份有限公司、汇添富基金管理有限公司、华泰资产管理有限公司、华泰证券股份有限公司、华夏基金管理有限公司、渣打银行(中国)有限公司和中信证券股份有限公司等7家机构成为中金所首批“金融期货风险管理实践基地”。作为“中长期资金风险管理计划”(“长风计划”)机构储能模块的重要内容,中金所将依托7家实践基地,在典型案例挖掘、市场培育、行业研究等方面深化合作,促进其发挥示范带动作用,推动各类机构提升风险管理能力。
关涛(时任中华联合财产保险股份有限公司澄县支公司经理)对中华联合财产保险股份有限公司渭南中心支公司档案资料不能如实记录保险业务事项行为负有责任,被警告并处罚款2万元。
海量资讯、精准解读,尽在新浪财经APP
责任编辑:秦艺 小额股票质押线下配资
Powered by 可靠的股票配资平台-股票配资的优势 @2013-2022 RSS地图 HTML地图